[Réparation] - Sinclair ZX Sprectrum +

Les ordinateurs personnels des années 80 et 90. Amstrad, Atari, Amiga et bien d'autres ordinosaures ...

Modérateur : Membres WDA

Règles du forum
N'oubliez pas; Présentez-vous ...
(Règlement interne du forum WDA)
Avatar du membre
Krapoutchik
Contrôle WDA
Contrôle WDA
Messages : 1099
Enregistré le : 01 juil. 2009, 08:00
Collectionneur (-euse) ? : Oui
Localisation : Paris

[Réparation] - Sinclair ZX Sprectrum +

Message non lu par Krapoutchik »

Aujourd'hui, un Sinclair ZX Sprectrum + sur la table d'opération :D .

Il est sévèrement en loose, il manque pas mal de touches mais c'est pas grave.
spectrum clavier.JPG
C'est très facile à démonter, les vis se trouve près des bords externes de la machine plus une dernière à coté du connecteur d'extension.
spectrum dessous.JPG
Comme d'habitude, avant de brancher, un bon examen visuel de la carte mère ne fait pas de mal. Au bout de quelques secondes, une belle fêlure est repérée sur le régulateur 5V de type 7805 en haut à droite.
spectrum motherboard.JPG
Ce type de régulateur est quasiment indestructible, la seule chose qu'il n'aime pas mais alors vraiment pas du tout c'est d'être connecté à l'envers, le + à la place du - et lycée de versaille :mrgreen: . C'est sans doute ce qui est arrivé car le ZX s'alimente avec un jack dont le - est au centre alors qu'habituellement c'est le +.
Changement du régulateur et... iginition !
Il ne se passe pas grand chose, d'ailleurs il ne se passe rien du tout, pas le moindre clignotement de l'écran, rien ::evil: .
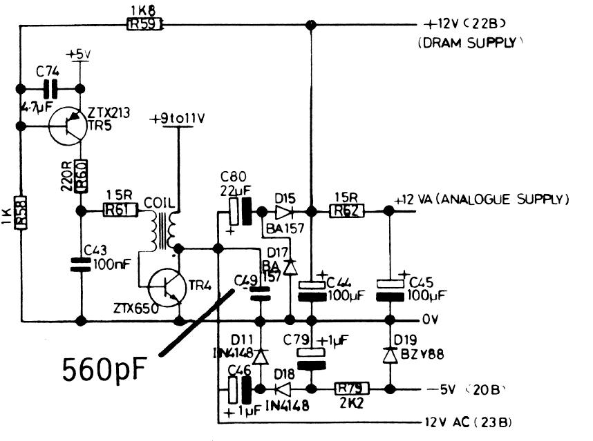
Quelques mesures plus tard, le problème est rapidement trouvé, si le 5V est bien présent partout, il n'y a pas de +12 ni de -5 V pour alimenter les rams 4116. Le coupable est le transistor ZTX 650 qui est au coeur du convertisseur qui génère le +12 et -5.
spectrum+ convertisseur.png
Direction ma collection de transistor, j'ai une centaine de références et bien sûr pas de le moindre petit ZTX 650 dedans :cry: . Finalement, après une longue recherche je choisis un 2SD667 qui se rapproche le plus des caractéristiques électriques de l'original. Le brochage n'est pas tout à fait identique mais ce n'est pas un souci, il suffit de tordre les pattes.
spectrum composants hs.JPG
Changement du transistor et ... ignition (bis) !
Bon , toujours rien. Par contre les rams sont correctement alimentées et toutes les tensions sont présentes, un petit coup de scope sur l'entrée vidéo du modulateur UHF ASTEC 1233 montre que le signal est bien présent, modulateur HS ?
Et bien non, un bricoleur est passé par là et a raccordé la sortie vidéo directement sur la sortie antenne. Le tuner analogique de la télé ne pouvait bien sûr rien capter.
On voit bien que le fil blanc de la vidéo est connecté directement sur le connecteur cinch externe du modulateur UHF à la place de la sortie UHF du module qui est coupée.
spectrum video.JPG
Connexion sur l'entrée vidéo et...
Youpeeeeee ça marche :banana: .

J'en ai profité pour faire une petite amélioration, J'ai inséré une diode dans l'alimentation :think: (en haut à droite et à gauche de la self). En cas d'inversion de polarité de l'alimentation externe la diode bloque la tension et évite les dégâts.
spectrum diode protection.JPG
Il reste encore un souci, tout fonctionne correctement sauf les touches 4, 7, R, F, U, C, J et N. Il y a une minuscule pétouille sur la nappe clavier en mylar, défaut classique des claviers de Sprectrum, pour réparer ça ce n'est pas très compliqué il suffit d'une petite goutte de résine à l'argent et hop fin de l'histoire :clap: .
Tektronix 454A, Atten ADS 1102CAL Powa !!
Born to bricole
[Rch] Vieux composants électroniques et circuits intégrés toute époque et vieilles cartes à microprocesseur
Ma petite collection...
Tutoriel pour insérer des photos...

Qui est en ligne

Utilisateurs parcourant ce forum : ClaudeBot [Bot] et 5 invités