je vois qu'on fréquente les mêmes sources d'approvisionnement
[Réparation] - Alimentation à découpage et autres bidules
Modérateur : Membres WDA
- Krapoutchik
- Contrôle WDA

- Messages : 1099
- Enregistré le : 01 juil. 2009, 08:00
- Collectionneur (-euse) ? : Oui
- Localisation : Paris
Re: [Réparation] - Alimentation à découpage et autres bidules
Hé, hé hé
.
je vois qu'on fréquente les mêmes sources d'approvisionnement
!
je vois qu'on fréquente les mêmes sources d'approvisionnement
Tektronix 454A, Atten ADS 1102CAL Powa !!
Born to bricole
[Rch] Vieux composants électroniques et circuits intégrés toute époque et vieilles cartes à microprocesseur
Ma petite collection...
Tutoriel pour insérer des photos...
Born to bricole
[Rch] Vieux composants électroniques et circuits intégrés toute époque et vieilles cartes à microprocesseur
Ma petite collection...
Tutoriel pour insérer des photos...
- Krapoutchik
- Contrôle WDA

- Messages : 1099
- Enregistré le : 01 juil. 2009, 08:00
- Collectionneur (-euse) ? : Oui
- Localisation : Paris
Re: [Réparation] - Alimentation à découpage et autres bidules
Modification d'une lampe à LED avec détecteur de mouvement.
Chez GIFI, J'ai acheté 5 euros
une petite lampe solaire à LED comportant un détecteur de mouvement et marchant sur batterie. Elle est prévue pour un fonctionnement extérieur mais il vaut mieux l'enrober d'un film plastique alimentaire car elle est très loin d'être étanche
.
Le fonctionnement est très simple, un ensemble de cellules photovoltaïques recharge une batterie, quand la nuit tombe le capteur de mouvement se met en fonction et allume les leds à pleine puissance dès que l'on s'approche entre 1m50 et 2m. Sans détection, les leds passent en mode veille au bout de 20 secondes et éclairent faiblement. Dans ces conditions la batterie dure une douzaine d'heure.
Ce fonctionnement ne me plaisait pas car à force de charge et décharge la batterie n'aurait pas duré longtemps. J'ai donc décidé de supprimer le mode veille pour que les leds s'éteignent complètement.
Allez hop, démontage... Sympa l'accu standard de type 18650, sa capacité est 1200Mah.
Il y a un joint d'étanchéité autour de la batterie mais il ne sert à rien car le bouton marche/arrêt n'est pas étanche
.
En examinant le circuit je me suis aperçue que les leds sont commandées par 2 transistors, Q3 et Q4, connectés en parallèle. La base de Q4 file à la patte 2 qui est la sortie détection du LT0001.
Q3 est toujours en conduction faible sauf quand les cellules photovoltaïques reçoivent de la lumière, à ce moment Q3 est bloqué.
En résumé, c'est Q3 qui allume faiblement les leds la nuit et en absence de détection.
Suppression pure et simple de Q3 et... tout marche comme je le voulais, le mode veille est supprimé, les leds s'éteignent complètement
.
Chez GIFI, J'ai acheté 5 euros
Ce fonctionnement ne me plaisait pas car à force de charge et décharge la batterie n'aurait pas duré longtemps. J'ai donc décidé de supprimer le mode veille pour que les leds s'éteignent complètement.
Allez hop, démontage... Sympa l'accu standard de type 18650, sa capacité est 1200Mah.
Il y a un joint d'étanchéité autour de la batterie mais il ne sert à rien car le bouton marche/arrêt n'est pas étanche
En examinant le circuit je me suis aperçue que les leds sont commandées par 2 transistors, Q3 et Q4, connectés en parallèle. La base de Q4 file à la patte 2 qui est la sortie détection du LT0001.
Q3 est toujours en conduction faible sauf quand les cellules photovoltaïques reçoivent de la lumière, à ce moment Q3 est bloqué.
En résumé, c'est Q3 qui allume faiblement les leds la nuit et en absence de détection.
Suppression pure et simple de Q3 et... tout marche comme je le voulais, le mode veille est supprimé, les leds s'éteignent complètement
Tektronix 454A, Atten ADS 1102CAL Powa !!
Born to bricole
[Rch] Vieux composants électroniques et circuits intégrés toute époque et vieilles cartes à microprocesseur
Ma petite collection...
Tutoriel pour insérer des photos...
Born to bricole
[Rch] Vieux composants électroniques et circuits intégrés toute époque et vieilles cartes à microprocesseur
Ma petite collection...
Tutoriel pour insérer des photos...
- Hervé-P
- Posteur habitué

- Messages : 22
- Enregistré le : 30 juil. 2019, 09:18
- Collectionneur (-euse) ? : Oui
- Localisation : Sainte-Marie (Île de la Réunion)
Re: [Réparation] - Alimentation à découpage et autres bidules
— Bonjour.
— Quant à moi, je ne suis pas resté “les deux pieds dans le même sabot” et je propose une lampe LEDs pour s'éclairer le soir ou la nuit quand aucune source lumineuse n'est à proximité : une lampe LEDs à intensité variable !
— Une fois, dans “mes” bacs de recyclage favoris, je tombe sur 2 lampes LEDs grillées… Je les démonte et récupère les platines de LEDs CMS. Mais une des LEDs CMS était grillée (petit point noir). Ayant entretemps récupéré une platine de LEDs de lampe de poche à piles, je remplace la LED grillée par celle de la lampe de poche : — Mais, comme vous le voyez, les LEDs de la platine sont par 3 en série et la LED de la lampe de poche est unique ! Qu'importe, je teste (avec un circuit testeur de Zéners montant à ~135V, fabriqué à partir du 34063 !), une fois la LED de lampe de poche soudée en place, et toutes les LEDs s'allument avec une intensité lumineuse équivalente ! Il me restait aussi à me fabriquer un circuit capable d'alimenter la série de LEDs qui a une tension de fonctionnement de 40V !
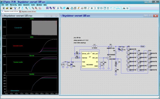
— Je me tourne alors vers une “vieille connaissance” : le circuit intégré 34063, qui est capable de beaucoup de choses, notamment de piloter une série de LEDs sur une tension aussi basse que 3,7V, soit une batterie 18650 de récup' de batteries d'ordinateurs portables ! Mais d'abord une simu sur l'excellent logiciel “LTSpice” : , puis, avisant une platine de chargeur de téléphone portable pour automobile (avec prise allume-cigares) qui “arborait” ce genre de circuit intégré, je la modifiai pour répondre à ce cahier des charges, à partir de ce schéma : — Voici donc la “lampette” en fonctionnement : — Depuis, comme je me lève la nuit au moins une fois pour mes “petits besoins”, je n'allume pas la lumière et ne dérange pas ma femme !
— À voir si vous en avez le besoin…
— Cordialement !
— Quant à moi, je ne suis pas resté “les deux pieds dans le même sabot” et je propose une lampe LEDs pour s'éclairer le soir ou la nuit quand aucune source lumineuse n'est à proximité : une lampe LEDs à intensité variable !
— Une fois, dans “mes” bacs de recyclage favoris, je tombe sur 2 lampes LEDs grillées… Je les démonte et récupère les platines de LEDs CMS. Mais une des LEDs CMS était grillée (petit point noir). Ayant entretemps récupéré une platine de LEDs de lampe de poche à piles, je remplace la LED grillée par celle de la lampe de poche : — Mais, comme vous le voyez, les LEDs de la platine sont par 3 en série et la LED de la lampe de poche est unique ! Qu'importe, je teste (avec un circuit testeur de Zéners montant à ~135V, fabriqué à partir du 34063 !), une fois la LED de lampe de poche soudée en place, et toutes les LEDs s'allument avec une intensité lumineuse équivalente ! Il me restait aussi à me fabriquer un circuit capable d'alimenter la série de LEDs qui a une tension de fonctionnement de 40V !
— Je me tourne alors vers une “vieille connaissance” : le circuit intégré 34063, qui est capable de beaucoup de choses, notamment de piloter une série de LEDs sur une tension aussi basse que 3,7V, soit une batterie 18650 de récup' de batteries d'ordinateurs portables ! Mais d'abord une simu sur l'excellent logiciel “LTSpice” : , puis, avisant une platine de chargeur de téléphone portable pour automobile (avec prise allume-cigares) qui “arborait” ce genre de circuit intégré, je la modifiai pour répondre à ce cahier des charges, à partir de ce schéma : — Voici donc la “lampette” en fonctionnement : — Depuis, comme je me lève la nuit au moins une fois pour mes “petits besoins”, je n'allume pas la lumière et ne dérange pas ma femme !
— À voir si vous en avez le besoin…
— Cordialement !
Ordi fixe : AsRock 970M-Pro3, AMD-FX 6 cœurs, 16 Go mémoire vive.
Systèmes : Windows 7, 8.1, 10, Linux sur DD commutables.
Vocation bureautique/musique/dessins/émulateurs/électronique…
Sasfépu : synthé GEM WS2-II et Wii achetée chez Emmaüs !
Systèmes : Windows 7, 8.1, 10, Linux sur DD commutables.
Vocation bureautique/musique/dessins/émulateurs/électronique…
Sasfépu : synthé GEM WS2-II et Wii achetée chez Emmaüs !
- Krapoutchik
- Contrôle WDA

- Messages : 1099
- Enregistré le : 01 juil. 2009, 08:00
- Collectionneur (-euse) ? : Oui
- Localisation : Paris
Re: [Réparation] - Alimentation à découpage et autres bidules
Trouvaille enfouie dans le sable mouillé sur une plage
!
Un petit chargeur pour batterie LI-Ion 4,2 V.
Ca tombe bien j'ai justement quelques batteries en 4,2 V qui avaient besoin d'un équipement de recharge dédié
.
Après un nettoyage intensif (alcool + brosse à dent) on y voit un peu plus clair, enfin clair, c'est un grand mot
, là c'est plutôt Tchernobyl
!
A priori, les 2 condos de 3,3 µF 400v au primaire ont pris cher
et ces petits fourbes ont entrainé dans leur chute, le pont de diode, une piste du circuit imprimé qui est partie en fumée (à coté de la lettre L) ainsi qu'un fusible
.
Avec un peu de chance, le circuit MIP2K2S assurant tout le découpage et la puissance est toujours vivant
.
La suite un peu plus tard
.
Un petit chargeur pour batterie LI-Ion 4,2 V.
Ca tombe bien j'ai justement quelques batteries en 4,2 V qui avaient besoin d'un équipement de recharge dédié
Après un nettoyage intensif (alcool + brosse à dent) on y voit un peu plus clair, enfin clair, c'est un grand mot
La suite un peu plus tard
Tektronix 454A, Atten ADS 1102CAL Powa !!
Born to bricole
[Rch] Vieux composants électroniques et circuits intégrés toute époque et vieilles cartes à microprocesseur
Ma petite collection...
Tutoriel pour insérer des photos...
Born to bricole
[Rch] Vieux composants électroniques et circuits intégrés toute époque et vieilles cartes à microprocesseur
Ma petite collection...
Tutoriel pour insérer des photos...
- Krapoutchik
- Contrôle WDA

- Messages : 1099
- Enregistré le : 01 juil. 2009, 08:00
- Collectionneur (-euse) ? : Oui
- Localisation : Paris
Re: [Réparation] - Alimentation à découpage et autres bidules
Pas grand chose à me mettre sous la dent ces derniers temps
.
Par contre l'alim de ma liseuse vient de tomber en rade
, chouette !
Pour le fun je l'ouvre et la panne est très vite trouvée, il s'agit de la résistance de limitation de courant qui est coupée.
Pour ouvrir ce genre de petit boitier, ne surtout pas faire le bourrin à coup de tournevis, tout ce qu'on risque c'est de détruire le boitier et de se charcler sévèrement la main
.
Il suffit simplement de serrer le boitier supérieur au niveau du collage avec une pince multiprise ou d'un étau.
Aller hop, direction ma boite à composants de récup à la recherche d'une résistance 10 ohms de 1 watt, recollage du boitier et fin de l'histoire
.
Par contre l'alim de ma liseuse vient de tomber en rade
Pour le fun je l'ouvre et la panne est très vite trouvée, il s'agit de la résistance de limitation de courant qui est coupée.
Pour ouvrir ce genre de petit boitier, ne surtout pas faire le bourrin à coup de tournevis, tout ce qu'on risque c'est de détruire le boitier et de se charcler sévèrement la main
Il suffit simplement de serrer le boitier supérieur au niveau du collage avec une pince multiprise ou d'un étau.
Aller hop, direction ma boite à composants de récup à la recherche d'une résistance 10 ohms de 1 watt, recollage du boitier et fin de l'histoire
Tektronix 454A, Atten ADS 1102CAL Powa !!
Born to bricole
[Rch] Vieux composants électroniques et circuits intégrés toute époque et vieilles cartes à microprocesseur
Ma petite collection...
Tutoriel pour insérer des photos...
Born to bricole
[Rch] Vieux composants électroniques et circuits intégrés toute époque et vieilles cartes à microprocesseur
Ma petite collection...
Tutoriel pour insérer des photos...
- Hervé-P
- Posteur habitué

- Messages : 22
- Enregistré le : 30 juil. 2019, 09:18
- Collectionneur (-euse) ? : Oui
- Localisation : Sainte-Marie (Île de la Réunion)
Re: [Réparation] - Alimentation à découpage et autres bidules
— Rebonjour.
— Ça fait “une paille” que je n'avais rien posté sur ce forum… J'y remédie !
— Dans les bacs de recyclage, je trouve parfois des brosses à dents électriques “Oral B” qui, parfois, fonctionnent encore ! En ayant récupéré une, je me mets en tête de réaliser un chargeur pour ladite brosse… Oh ! Pas le chargeur 230V d'origine, indémontable et souvent en panne, mais une “astuce” à partir d'une alimentation 12V de box Internet, par exemple…
— Voici la brosse à dents sur le chargeur “péi” : — Le schéma dudit chargeur : — Le trou de la brosse à ents, débarrassé de ses méplats : — Ça fait plusieurs années que je me sers de cette brosse à dents et elle fonctionne toujours ! Dernièrement, j'en ai récupéré deux autres : une “moderne” et une sans marque. La “moderne”, je l'ai démontée en cassant le support de bobine et, une fois le petit bouton de mise en marche changé car en panne, je l'ai remontée dans un autre boîtier !
— Pour la “sans marque”, après l'avoir testée et constaté qu'elle fonctionnait, comme le trou de charge était plus petit et sans méplats, je réalisai avec l'autre partie de la bobine de moniteur CRT une bobine de 380 spires et montai le montage électronique sur un radiateur issu du même châssis de moniteur CRT ! Je laissai alors dépasser le noyau ferrite de l'autre côté de la bobine et, ayant récupéré un morceau de caoutchouc silicone de ventouse de tube image (le tuyau sur le câble THT), je vissai ce tuyau à l'intérieur de la bobine pour la fixer sur le radiateur ! L'ensemble est très compact : — Détail de montage de la bobine : — S'il arrive que vous en récupérez une…
— Cordialement !
— Ça fait “une paille” que je n'avais rien posté sur ce forum… J'y remédie !
— Dans les bacs de recyclage, je trouve parfois des brosses à dents électriques “Oral B” qui, parfois, fonctionnent encore ! En ayant récupéré une, je me mets en tête de réaliser un chargeur pour ladite brosse… Oh ! Pas le chargeur 230V d'origine, indémontable et souvent en panne, mais une “astuce” à partir d'une alimentation 12V de box Internet, par exemple…
— Voici la brosse à dents sur le chargeur “péi” : — Le schéma dudit chargeur : — Le trou de la brosse à ents, débarrassé de ses méplats : — Ça fait plusieurs années que je me sers de cette brosse à dents et elle fonctionne toujours ! Dernièrement, j'en ai récupéré deux autres : une “moderne” et une sans marque. La “moderne”, je l'ai démontée en cassant le support de bobine et, une fois le petit bouton de mise en marche changé car en panne, je l'ai remontée dans un autre boîtier !
— Pour la “sans marque”, après l'avoir testée et constaté qu'elle fonctionnait, comme le trou de charge était plus petit et sans méplats, je réalisai avec l'autre partie de la bobine de moniteur CRT une bobine de 380 spires et montai le montage électronique sur un radiateur issu du même châssis de moniteur CRT ! Je laissai alors dépasser le noyau ferrite de l'autre côté de la bobine et, ayant récupéré un morceau de caoutchouc silicone de ventouse de tube image (le tuyau sur le câble THT), je vissai ce tuyau à l'intérieur de la bobine pour la fixer sur le radiateur ! L'ensemble est très compact : — Détail de montage de la bobine : — S'il arrive que vous en récupérez une…
— Cordialement !
Ordi fixe : AsRock 970M-Pro3, AMD-FX 6 cœurs, 16 Go mémoire vive.
Systèmes : Windows 7, 8.1, 10, Linux sur DD commutables.
Vocation bureautique/musique/dessins/émulateurs/électronique…
Sasfépu : synthé GEM WS2-II et Wii achetée chez Emmaüs !
Systèmes : Windows 7, 8.1, 10, Linux sur DD commutables.
Vocation bureautique/musique/dessins/émulateurs/électronique…
Sasfépu : synthé GEM WS2-II et Wii achetée chez Emmaüs !
- Hervé-P
- Posteur habitué

- Messages : 22
- Enregistré le : 30 juil. 2019, 09:18
- Collectionneur (-euse) ? : Oui
- Localisation : Sainte-Marie (Île de la Réunion)
Re: [Réparation] - Alimentation à découpage et autres bidules
— Autre problème, on me donne un lave-vaisselle Beko en panne… En le testant, je constatai qu'il ne prend pas d'eau… Après avoir testé l'électrovanne d'arrivée d'eau et vu qu'elle était OK, je démontai le circuit électronique de commande… Immédiatement, je vis un composant “explosé” :
— J'avisai alors un autre module de commande, celui d'un lave-linge et y vis d'autres composants ressemblant à des transistors… Vérification sur le Net et vu qu'il s'agit aussi de triacs 1A, mais en 800V :
— Immédiatement, je comparai les brochages et montai le triac 1A 800V à la place de celui explosé :
— Mais le lave-vaisselle ne prenant toujours pas l'eau, je vis une résistance CMS grillée… Je pris donc sa voisine qui n'alimentait aucun triac et la montai à la place de l'autre. Essais, OK ! Le lave-vaisselle prend l'eau :
— Puis, avisant ce qui se fait sur le module de lave-linge, à savoir les SIOV jaunes en // sur les triacs, je les montai en // sur les triacs du lave-vaisselle :
— Depuis, le lave-vaisselle fonctionne “nickel” !
— Cordialement !
— Cordialement !
Ordi fixe : AsRock 970M-Pro3, AMD-FX 6 cœurs, 16 Go mémoire vive.
Systèmes : Windows 7, 8.1, 10, Linux sur DD commutables.
Vocation bureautique/musique/dessins/émulateurs/électronique…
Sasfépu : synthé GEM WS2-II et Wii achetée chez Emmaüs !
Systèmes : Windows 7, 8.1, 10, Linux sur DD commutables.
Vocation bureautique/musique/dessins/émulateurs/électronique…
Sasfépu : synthé GEM WS2-II et Wii achetée chez Emmaüs !
- Krapoutchik
- Contrôle WDA

- Messages : 1099
- Enregistré le : 01 juil. 2009, 08:00
- Collectionneur (-euse) ? : Oui
- Localisation : Paris
Re: [Réparation] - Alimentation à découpage et autres bidules
Bravo
!
Tektronix 454A, Atten ADS 1102CAL Powa !!
Born to bricole
[Rch] Vieux composants électroniques et circuits intégrés toute époque et vieilles cartes à microprocesseur
Ma petite collection...
Tutoriel pour insérer des photos...
Born to bricole
[Rch] Vieux composants électroniques et circuits intégrés toute époque et vieilles cartes à microprocesseur
Ma petite collection...
Tutoriel pour insérer des photos...
Qui est en ligne
Utilisateurs parcourant ce forum : ClaudeBot [Bot] et 1 invité