J'ai décidé de m'y attaquer cette semaine, je n'ai pas fait de photo de l'intérieur mais j'aurais dû car c'était à vomir
J'ai commencé par la carte mère, aspiration des plus grosses crasses puis finition à la brosse à dent, vu la corrosion omniprésente je n'ai utilisé aucun produit liquide.
L'alim de 5160 ne fonctionnant pas j'ai fait mes tests avec une vieille alim AT.
Le 1er allumage ne donne rien si ce n'est que l'alim se met immédiatement à genou
Après dessoudage du condo, re-mise sous tension, les tensions sont nickels par contre le HP me sort un espèce de bourdonnement continuel
Commençons par le commencement, le reset. Sur un 5150 il est fourni par l'alimentation - signal PowerGood - il doit être aux alentours de +5V.
Un coup de testeur pour voir si ce signal arrive bien au circuit gérant le reset et l'horloge ( µPB8284), super ! il n'y arrive pas c'est donc qu'une piste est coupée, en fait non, ce n'est pas une piste, le 8284 et son support sont bouffés par la corrosion. Aller hop direction la table d'opération, je m'en vais lui regreffer des papattes toutes neuves
Ahhhhhhhh, un beep court et 2 beep longs me signalent un problème de carte vidéo.
Ici c'est normal car j'utilise une carte VGA 16 bits dans un slot 8 bits, affichage nickel mais une vilaine erreur 131 apparait tout de suite à l'écran.
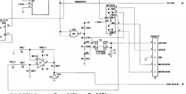
En grand breton dans le texte l'erreur 131 est "Cassette wrap test failed".
Un 5150 possède une sortie magnétophone, à l'allumage, un test envoie une donnée sur la sortie cassette puis regarde si la donnée reçue est bien identique à la donnée émise.
Ce rebouclage de l'entrée magnétophone sur la sortie s'effectue par l'intermédiaire d'un contact repos d'un relais
Un coup de testeur de continuité et 2 secondes plus tard le problème est trouvé, il n'y a pas de contact entre les pattes 4 et 6 du relais.
Décapotage du couvercle du relais qui n'est que clipsé, une légère passe de papier 800 sur tous les contacts repos et travail, pas facile car ceux ci sont extrêmement rapprochés, un coup de KF et roule... le relais a retrouvé une 2eme jeunesse
Eh oui on peut mettre une carte VGA 16bits dans un slot 8 bits et ça marche très bien
